CapTask v2.0

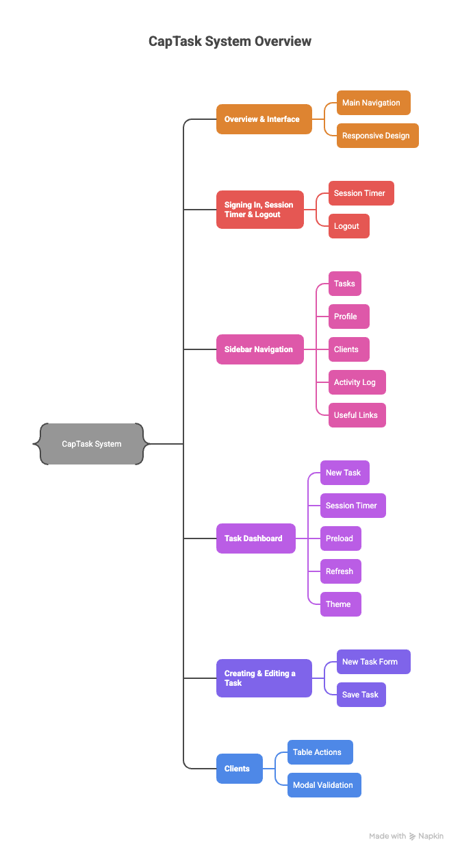
Task Dashboard

# TASK ASSIGNED TO CLIENT START DATE DEADLINE PRIORITY STATUS ACTIONS NOTIFIED

Cargando Tarea...

Core Details
Dates & Times
Times should be entered in Colombian time (COT - UTC-5)
Description & Options
Actions & Notifications

Initial Notification

Sends the main assignment email, including a calendar event if "AGENDA" is checked.

Client

LinkedIn Website

Shortcuts

Total General Credit

Client Credit Request

Client Notes

LinkedIn Conversation

MySQL

Tareas del cliente

Client Management

Total clients: 0 of 0

Activity Log

Total Activities
-
Active Users
-
Clients Interacted
-
Today's Activities
-
Page size:

User Activity Statistics

User Total Actions Clients Accessed Most Active On Last Activity Actions

Activity Logs

# TIMESTAMP USER ACTION DETAILS CLIENT ACTIONS
User avatar

User Profile Dashboard

Overview

📊 Completion rate

Completion rate reflects the share of tasks marked as Completed.

Tasks mix (Type × Status)

Real Hours
Loading...
Quality of work

Awaiting EVA evaluations for these tasks.

Summary by Type

Top Clients — Hours Worked

  • Waiting for data…

Top Users — Tasks Volume

  • Waiting for data…